中信保诚「臻享惠康」重疾险B款投保条件如何?保障内容怎么样?
编辑时间:2024-05-14 10:04 0 673 复制链接
购买重疾险并非易事,要找到保障全面且价格实惠的高性价比产品更是困难。
学姐曾写过一篇指导大家如何挑选重疾险的文章,大家可以先参考一下:
重疾险哪个好,怎么买划算,手把手教你避开保险的这些坑weixin.qq.275.com
接下来,学姐将评测中信保诚保险的臻享惠康重大疾病保险B款,深入分析它的保障内容,探讨其亮点与不足。
本文重点:
臻享惠康重大疾病保险B款的投保条件如何?
臻享惠康重大疾病保险B款的保障内容怎么样?
总结
一、臻享惠康重大疾病保险B款的投保条件如何?
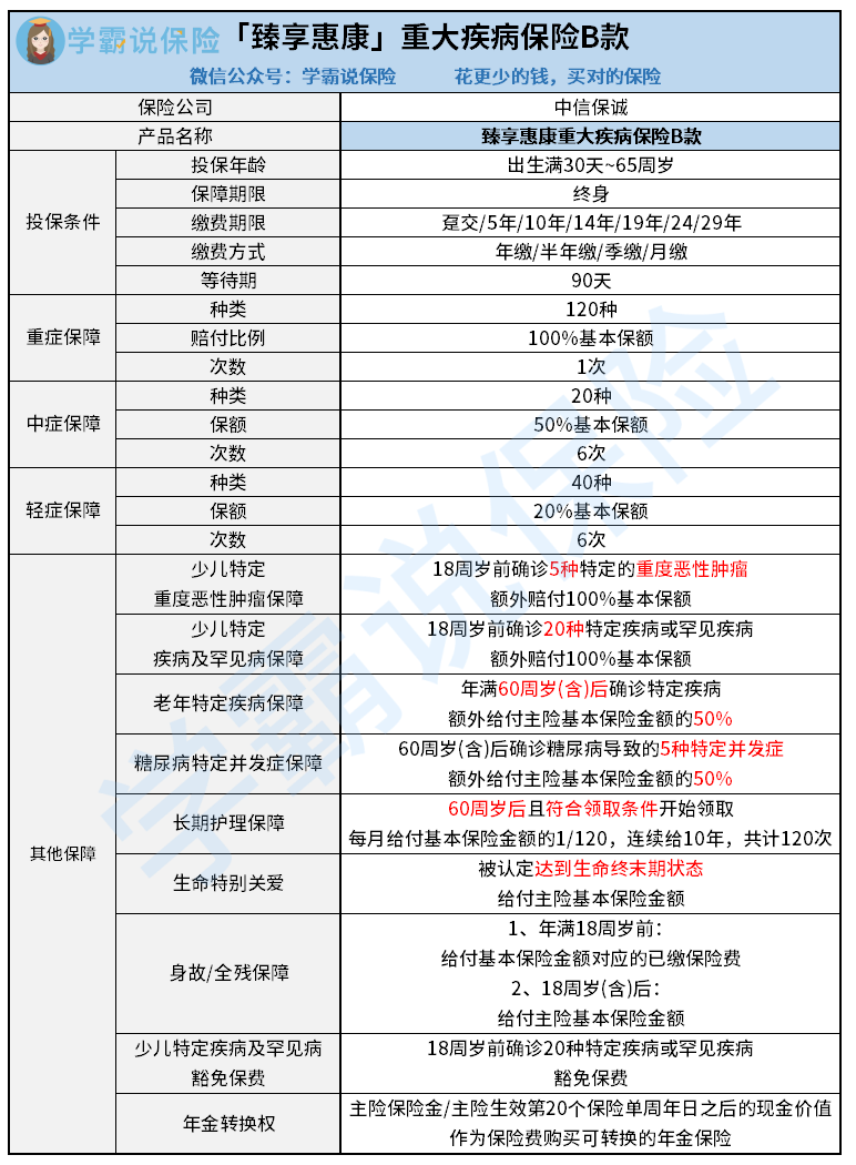
以下是臻享惠康重大疾病保险B款的保障内容图:

(一)承保年龄
臻享惠康重大疾病保险B款在承保年龄方面具有较大的灵活性,从出生满30天的婴儿到年满65岁的人群都可以投保。
(二)缴费方式
臻享惠康重大疾病保险B款的缴费方式灵活多样。首先,在缴费期限上,提供了一次性交费(趸交)和分5年、10年、14年、19年、24年、29年缴费的选择。
缴费期限越长,投保人每年的缴费压力越小。对于预算较低的客户,选择较长的缴费期限可以有效分散保费支出,从而在经济能力范围内提高保额。
想了解如何选择缴费期限,可参阅这篇文章:
此外,在缴费方式上,除了年缴,臻享惠康重大疾病保险B款还提供半年缴、季缴和月缴等选项。很多长期重疾险只提供年缴选项,而臻享惠康重大疾病保险B款的多样化设置,可以进一步缓解投保人的缴费压力。
(三)等待期方面
臻享惠康重大疾病保险B款在等待期的设定上有优点也有不足。它的优势在于等待期时长只有90天,在长期重疾险产品中属于比较短的。
然而,臻享惠康重大疾病保险B款的等待期条款比较严格。如果被保险人在等待期内因非意外原因被确诊为合同中列明的轻症、中症或重疾,保险合同将终止,保险公司会退还已缴纳的保费。
相比之下,等待期规定较为宽松的重疾险产品通常在等待期内只终止确诊的这种轻症或中症疾病的保障,其它保障内容仍保持有效。
总体来看,除了严格的等待期条款外,臻享惠康重大疾病保险B款的其他投保条件还是相对优秀的。接下来我们将继续深入分析其保障内容,了解其优缺点和注意事项。

二、臻享惠康重大疾病保险B款的保障内容怎么样?
(一)基础保障
臻享惠康重大疾病保险B款的轻症和中症保障在赔付次数方面表现出色,各自提供6次的赔付机会。相比之下,市场上多数重疾险产品在轻症和中症的赔付次数仅为3次、4次,或者轻中症合并提供6次赔付。
然而,在赔付比例方面,臻享惠康重大疾病保险B款略显逊色。其中症赔付比例为50%,轻症赔付比例为20%,低于同类产品中优秀重疾险的标准比例:中症为60%,轻症为30%。这意味着臻享惠康的轻症和中症赔付比例比优秀的重疾险产品各少了10%。
如果你对轻症和中症赔付比例较低这一点在意,并希望获得更高的赔付比例,不妨看看以下榜单中的产品:
十大值得买的热门重疾险大盘点!weixin.qq.275.com
(二)其他保障
除了轻中重症保障外,臻享惠康重大疾病保险B款还有9项保障内容。
其中,“少儿重度恶性肿瘤保障”和“少儿特定疾病及罕见病保障”是专门为未成年被保险人设计的,仅在其18岁之前提供保障。如果在18岁之前确诊符合这两项保障的重疾,保险公司将额外赔付100%的基本保额。

尽管这两项保障是个不错的补充,但与其他少儿重疾险相比,臻享惠康重大疾病保险B款在少儿高发特疾的保障上稍显不足。其他少儿重疾险通常会将少儿高发特疾和罕见疾病分开保障,涵盖的疾病种类更多,同时对罕见病提供高达200%基本保额的额外赔付。
因此,臻享惠康重大疾病保险B款对于少儿特疾保障,在疾病种类和赔付力度上不如其他少儿重疾险产品。
如果打算为孩子购买这款保险,建议在入手前先参考这份榜单:
2024年十大【便宜优质】的小孩重疾险weixin.qq.275.com
另外,臻享惠康重大疾病保险B款还提供两项专为老年人设计的保障:“老年特定疾病保障”和“糖尿病特定并发症保障”,对几种老年高发疾病提供额外50%基本保额的赔付。如果被保险人在60岁以后确诊符合这两项保障的疾病,保险公司将给予更高额度的保障。

此外,“长期护理保障”、“生命关爱保障”和“身故/全残保障”三项保障覆盖了被保险人在生命末期可能面临的各种情况,帮助他们尽快获得所需的保险金。
例如,确诊疾病进入晚期阶段时,被保险人可以通过“生命关爱保障”获得100%的基本保额,既可以用于治疗,也可以用作其他开支。在长期护理状态下的被保险人,每月着可根据“长期护理保障”条款获得一笔费用用于护理或康复。

总结
总体而言,臻享惠康重大疾病保险B款的投保条件和保障内容包含许多亮点,其保障设计中融入了不少贴心的人性化元素。对于年纪较大、超出许多重疾险承保年龄的人群,臻享惠康重大疾病保险B款是一个值得考虑的产品。
然而,因为其在少儿特疾保障和轻中症赔付力度方面存在一些不足。如果想为孩子投保,更适合考虑专门针对儿童设计的少儿重疾险产品,能够提供更全面的保障。
对于青壮年群体而言,正处于家庭经济支柱阶段,保额应尽可能高且充足。最好多比较市场上其他优秀的重疾险产品,确保保障充分。
